网站首页 > 行业新闻

物业服务酬金制管理措施

分享到:
点击次数:10402 更新时间:2024年05月21日09:05:03 打印此页 关闭

(一)管理酬金的提取


管理酬金本质是物业服务企业以行业社会平均利润率为基础,结合物业服务项目及服务水平、服务效果获取的服务管理的报酬。


管理酬金的提取基础是实际发生物业服务管理成本总额


(二)酬金制物业费收支管理方式


1、物业费收入管理:


酬金制的物业费收入主体是业主大会,实行本制度性质是业主大会委托物业服务企业实施代收代缴,所以在物业费收缴管理中可以结合本小区项目的具体情况选择以下不同方式。


a由业主大会委托业委会直接收缴,基本条件是

业主大会已取得法人资格登记

在银行开设账户,实施收、付、转账等功能

有资格开具收费发票,独立纳税

有较完善的制度设立专门机构,配置专业人员,进行独立的财务核算


b委托物业服务企业实施物业费代收、代缴

物业企业分设物业费及公共收益财务科目,独立记账核算

双方共同委托第三方机构进行评估,在三方认定签字的基础上逐月公示物业收支情况


c业委会、物业服务企业对物业费收缴实施收入共同管理

以物业服务企业为主与业委会共同共设银行账户,对账户实施双章背书,共同管理

共同管理的账户收入内容也可以包括公共收益及其他收入

共同制定账户财务管理制度,明确须分别对物业费、公共收益、其他收入单独记账核算


2.物业费支付管理:


物业费的支出管理是实施酬金制核心内容,既要充分体现透明、公开、合法有据的原则,还要考虑到管理操作的可行性和可操作性,为此提出以下意见供作参考

对物业费支出,实施以计划管理为主的管理方式

每月定期(月初)由物业管理企业依据年度财务计划提出上月支出使用财务报告及本月资金计划

在第三方监理评估报告基础上业委会对财务报告及资金计划进行审核

业委会对物业企业开具本月物业费资金使用通知书(双章管理的方式则实施共同划拨资金手续)

物业企业按本月物业费资金使用通知书的要求,实施资金使用

管理酬金的划拨按双方共同签署的物业管理合同约定及管理酬金提取使用约定执行

对于支出计划外的项目由物业企业提出专项报告及列支明细,报业委会共同商定后,由业委会开具计划外立项拨付使用通知书(或双章拨付)由物业服务企业负责按计划执行      


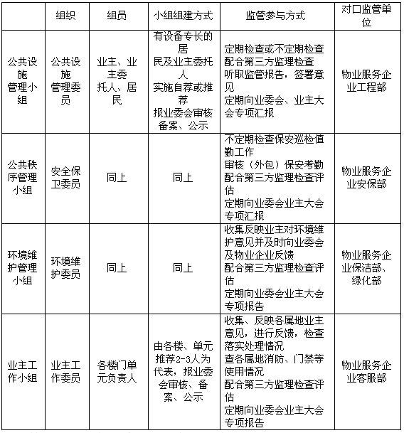
(三)物业管理质量监督机制


业主是小区物业的主体,业委会是业主大会决议的执行机构,业委会的组织架构必须与本小区物业监管相适应,为此建议业委会实施责任委员制的物业监管架构模式,广泛吸收业主参与实施对口监管。


监管小组聘用第三方评估机构实施物业管理服务质量监理


图片


按照物业管理服务内容及物业费使用透明、公开、公平、公正的原则及专业的事交由专业的人来替业主进行专业管理的原则,建议实施酬金制的小区聘用第三方评估机构来实施监理活动。


评估方法:审阅资料、现场查验、实况记录、专业判断


质量监理评估基本内容:分为两个基本内容


A物业服务财务监理。主要包括物业费收、支情况及明细;公共收益经营收支,明细及余额及发票,及代管费用情况和收支累计结余明细。


B物业服务绩效评估监理:主要包括:综合部分、共用部位及共用设施设备运行维修养护、公共秩序维护、环境卫生、绿化养护、消防安全、装修管理等各子项的资料、记录、配置、执行等绩效的明细科目内容,进行量化式的合格、不合格判定。对现场评估监理出现的问题进行形象现录,并由专家进行现场提出整修意见。在有条件的情况下,可以组织业委会的专门小组成员和物业服务相关人员有针对性的共同参与,逐步完善,评估方、业主、物业服务人员三结合的监理管理,同时把酬金制管理真正的落到实处。


(四)物业费核定问题


1.关于物业服务费收费范围的确定


实行酬金制收费是建立在确定物业费收费基础上的,物业费标准的计费标准为

图片

其中:物业收费总面积中应包含辖区内住宅面积、商业面积外,还包括人防(利用)面积、停车库面积、幼儿园面积、会馆面积等其他规划共建共用面积。这些规划共建面积无论权属归谁经营,所以,均发生物业费用,均包括在物业服务费用总额内。只要发生物业使用,就应承担交费义务,所以在计算物业服务费用应计入物业收费总面积。


2.在辖区中往往有复合型的业权使用对象,应采用不同的计算方式


a商业物业:国家国家有关规定,收取能源费与普通住宅有区别。例:水、电、气等,所以在计算和确定无疑消耗时,应采用商业收费指标来进行逐项确定。


根据国家有关规定,商用房的使用年限为50年,少于住宅,并且是没有交纳住房维修基金,因此在计算商业物业费时应按相应房屋公共部分及共用设施提取大修折旧基金,提取标准可参考以下公式:


折旧基金提取费额(元/月m2)=  


图片


其中残值计算一般比率为10%——15%


b不同类型的住宅:在辖区中往往有多种不同结构的房型,有高层、多层、别墅、连排,他们不同的物业费用发生在于不同的配置,在确定物业服务收费标准时应区别计算,除了共同发生费用统付外,如使用不同的设施应按发生单独区别计算,例电梯、供暖等。


3.要注意公共收益与物业费的区别


a.公共收益是指业主所有且不可分割部分用于经营创收的收益。公共收益创出过程中表现为


公共净收益=公共收益收入总额(元)—公共收益成本费用(元)


其中:公共收益的成本费用包括物业费用及其他创收支出。而物业费用是包含在辖区物业费用总额中的,因此公共收益使用部分应按面积支付物业费计入公共收益创收的成本。


按照物业合同,业主与物业企业确定比例分配的是公共收益净收益,公共收益应在扣除成本后再行分配。


b.如果发生因物业收费而造成的辖区物业流动资金不足的情况下,可以考虑按双方约定的条件方式可使用公共收益来补充,但使用的资金性质是借支而不是列支,也就是待流动资金充裕的条件下,这笔借支应返还给公共收益,进行按比例分配净收益。


4.关于核定物业费的几种选择


实行酬金制,业主作为主体,在核定物业费中有两种选择,其一是集中式物业服务作业核定方式,其二是专业外包式物业服务作业核定方式。前者特点是便于管理成本相应要高,后者是发挥专业服务的优势,对物业管理的要求相对要高,但管理费用成本相对要低。


5.物业费收缴标准简易核算法(供酬金制管理首年核算参考)

上一条:物业客服催费技能 下一条:物业公司后期品质全面提升建议